Analyser et modéliser un document

La modélisation des documents est une tâche importante de l'assistant(e) de gestion, dans le cadre de l'amélioration de la productivité administrative de la PME.

I - Comment se décompose un document ?

Voici un bon de travail en usage dans une société de constructions métalliques.

bon de travail

1 Les éléments observables

Trois éléments principaux composent le document :

2 La feuille de style

À ces éléments, on peut ajouter une feuille de style qui décrit avec précision la présentation matérielle du document sur le support : format, polices de caractères, taille des polices, taille des interlignes, des retraits de paragraphe, nature et dimension des encadrés, images éventuelles, etc. Cette feuille de style ne fait pas à proprement parler partie du document, tout comme sa structure, mais constitue ce qu'il est convenu d'appeler des « métadonnées » sur le document, c'est-à-dire : des données qui décrivent d'autres données.

3 Le modèle : association de la feuille de style et des éléments de structure

Lorsqu'on associe la présentation (feuille de style) aux éléments de structure (rubriques et sous-rubriques) du document, on obtient un précieux outil de gestion documentaire : un « modèle ».

Le modèle : association de la feuille de style et des éléments de structure

II - Les éléments constitutifs d'un document

1 Les différents supports matériels

Le support matériel le plus répandu, pour les documents écrits, est encore le papier. Mais depuis que les ordinateurs permettent le traitement et la production de textes, les documents sont stockés sur des supports magnétiques ou optiques (disques durs, cartouches, bandes, disquettes, CD-Rom, DVD-Rom, disques optiques numériques).

Sur ces supports, les informations sont codées sous forme numérique, binaire (suites de 0 et de 1), donc illisible pour l'être humain. Un traitement est nécessaire pour permettre la lecture par l'homme grâce à un support d'affichage (écran) ou à un support d'impression (papier). On peut compléter cette typologie par une catégorie supplémentaire de supports destinés à la transmission des informations (câbles, fils téléphoniques, fibres optiques, ondes radio…).

Le traitement informatisé de l'information conduit à distinguer quatre catégories de supports.

Les différents supports matériels

2 La structure de l'imprimé

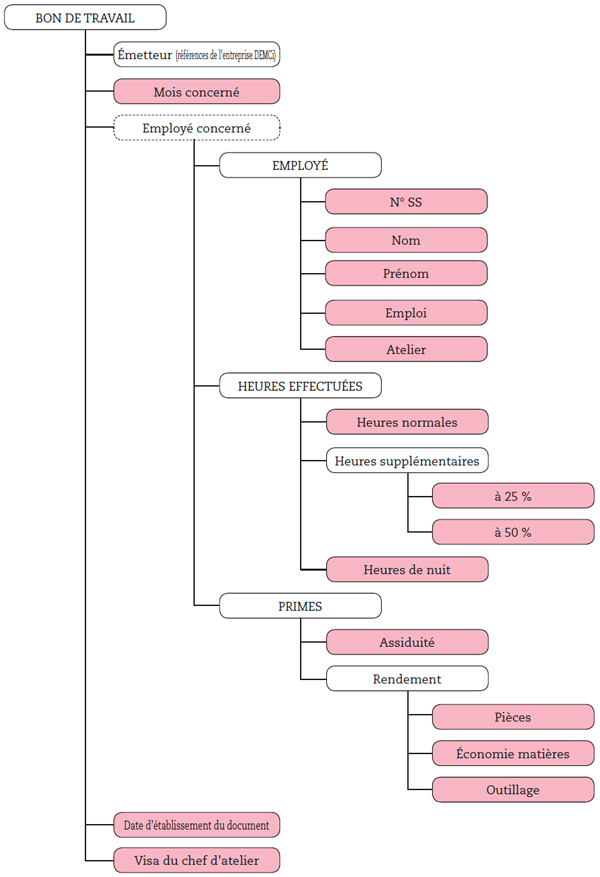
Le bon de travail en usage chez DEMCi est consacré à la description d'un individu type (ou entité) appartenant à l'entreprise : l'employé, dont le DRH, souhaite connaître différents attributs ou caractères relatifs à son identité et sa prestation de travail mensuelle, dans le but de préparer son bulletin de salaire.

L'observation des rubriques de l'imprimé, et de leur organisation, conduit à en identifier facilement le « plan » ou la structure.

La structure de l'imprimé

Ainsi, se dessine une structure arborescente de modèle hiérarchique dans laquelle rubriques et sous-rubriques sont en relation d'inclusion ou d'appartenance.

3 Les données de l'imprimé

Les données constituent les éléments variables de l'imprimé. Inconnues à l'avance, elles font nécessairement l'objet d'une saisie. Une fois complété, l'imprimé est transmis à son destinataire, qui prend connaissance des données.

L'organisation des données sur le support est très proche de celle des rubriques. Mais, ce sont les éléments terminaux de l'arbre, les « feuilles » (par opposition aux « nœuds »), colorés en rouge sur le schéma, qui correspondent aux zones de saisie de l'imprimé, et sont donc destinés à recevoir les données.

Dans tout document, données et structure sont ainsi fortement imbriquées. Parfois, pour les besoins des traitements informatisés, les systèmes sont amenés à dissocier structure et données. Cette dissociation est généralement temporaire et toujours modifiable.

Exemple : le publipostage sous Word. Avant la fusion, la structure du document est contenue dans le document type et les données sont stockées dans une base de données.

III - La modélisation d'un document

Tout document peut être associé à un modèle. Cette affirmation est couramment vérifiée pour les documents produits lors de traitements automatisés (publipostage, par exemple, dont le modèle est la lettre type).

1 En quoi consiste la modélisation d'un document ?

Elle consiste essentiellement à :

Exemples : sous Word, cette description donne lieu à la création d'un nouveau fichier de type « modèle », dont l'extension est « .dot ». L'utilisation du mode « formulaire » remplit également cette fonction. De même, sous Excel, les feuilles de calcul peuvent être modélisées en créant des fichiers d'extension « .xlt ».

2 Pourquoi modéliser un document ?

a. Pour assurer la reproductibilité

À partir d'un modèle de document, il est possible de générer facilement une famille documentaire, constituée d'un ensemble de documents dérivés. Les documents ainsi obtenus « héritent » des propriétés invariantes du modèle utilisé (structure et présentation), mais ils s'enrichissent de données spécifiques extraites, en général, de bases de données. Il est donc toujours possible de reproduire l'original d'un document, dans la mesure où l'on dispose du modèle dont il est issu et des données spécifiques le concernant.

Exemple : dans le cadre d'un publipostage adressé à des clients débiteurs, le courrier adressé à M. Dupont est un document dérivé de la lettre type. Bien qu'il comporte des données spécifiques (nom, adresse, montant dû, etc.), ce courrier hérite de la structure et de la présentation de la lettre type.

b. Pour augmenter la productivité

Cette caractéristique des modèles, dénommée « généricité », augmente considérablement la productivité de la gestion documentaire grâce à une possibilité d'automatisation des procédures, de type fusion ou publipostage, générant des économies de temps et une diminution des risques d'erreur.

Exemple : lorsqu'un modèle de bulletin de salaire est instauré dans l'entreprise, tous les bulletins de salaire adoptent sa structure et sa présentation, ce qui facilite et accélère grandement la gestion mensuelle de cette importante famille de documents.